ÍNDICE PRÁCTICAS JUAN RIVERA 25/26
INICIO
Unidad 1
Unidad 2
Unidad 3
Unidad 4
Unidad 5
Unidad 6
Unidad 7
Unidad 1
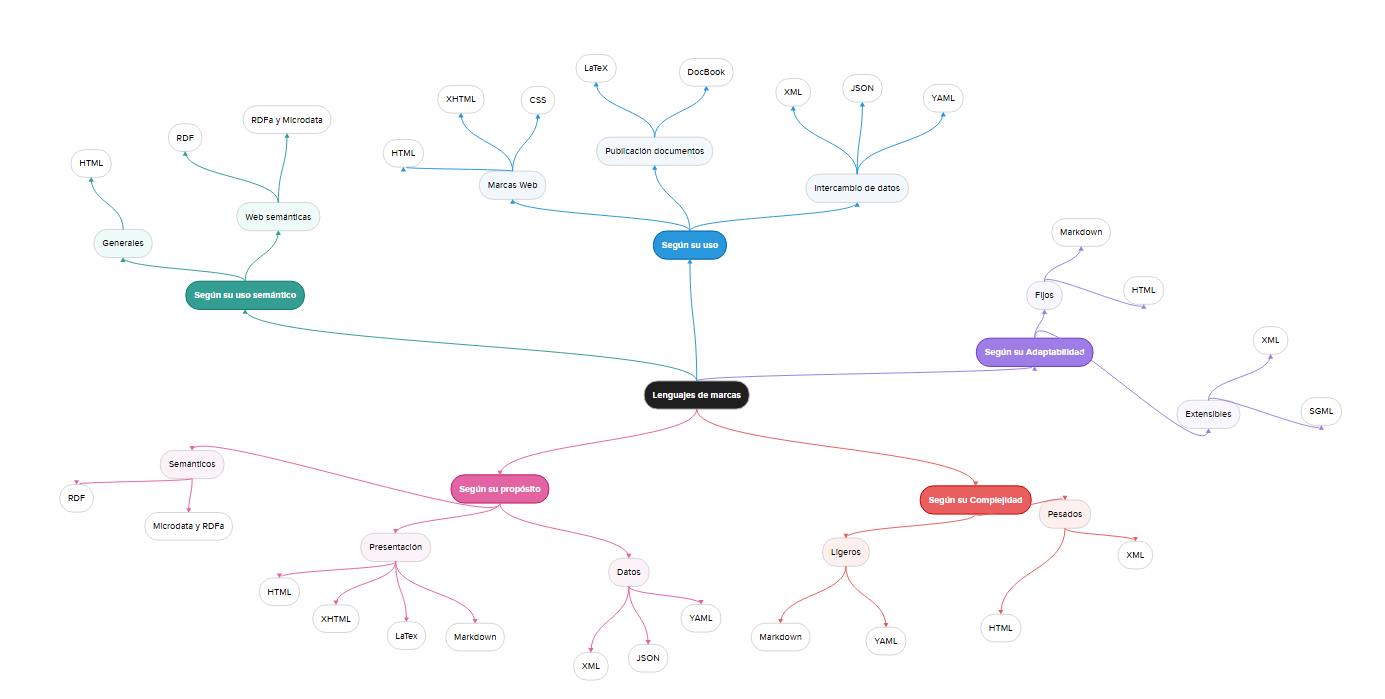
Practica 1 - Clasificación de Lenguajes
Práctica 2 - Códigos lenguajes de marcas
Unidad 2
Práctica 1 - Estructura
Práctica 2 - Listas
Práctica 3 - Noticias
Práctica 4 - Horario
Práctica 5 - Formulario
Práctica 6 - Formulario
Práctica 7 - Dado
Práctica 8 - Fonts
Práctica 9 - Grid
Unidad 3
Práctica 1
Práctica 2
Práctica 3
Unidad 4
Práctica 1
Práctica 2
Práctica 3
Unidad 5
Práctica 1
Práctica 2
Práctica 3
Unidad 6
Práctica 1
Práctica 2
Práctica 3
Unidad 7
Práctica 1
Práctica 2
Práctica 3